Product Summary
The TPS73733DCQR is a 1A low-dropout regulator with reverse current protection. Its applications include point of load regulation for DSPs, FPGAs, ASICs, and microprocessors, post-regulation for switching supplies, portable/battery-powered equipment.
Parametrics
TPS73733DCQR absolute maximum ratings: (1)VIN range: -0.3 to +6.0V; (2)VEN range: -0.3 to +6.0V; (3)VOUT range: -0.3 to +5.5V; (4)VNR, VFB range: -0.3 to +6.0V; (5)Junction temperature range: -55 to +150℃; (6)Storage temperature range: -65 to +150℃; (7)ESD rating, HBM: 2kV; (8)ESD rating, CDM: 500V.
Features
TPS73733DCQR features: (1)Stable with 1.0μF or larger ceramic output capacitor; (2)Input voltage range: 2.2V to 5.5V; (3)Ultra-low dropout voltage: 130mV typ at 1A; (4)Excellent load transient response-even with only 1.0μF output capacitor; (5)NMOS topology delivers low reverse leakage current; (6)1.0%initial accuracy; (7)3% overall accuracy over line, load, and temperature; (8)Less than 20nA typical; (9)Thermal shutdown and current limit for fault protection; (10)Available in multiple output voltage versions.
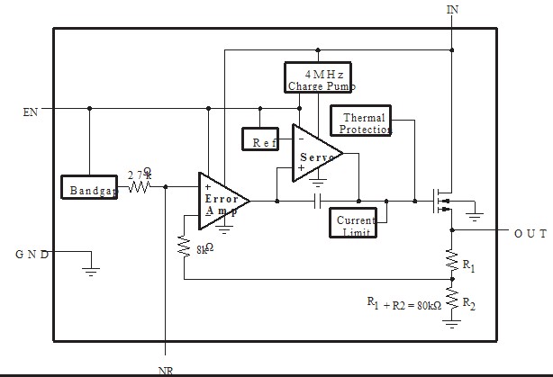
Diagrams

| Image | Part No | Mfg | Description | ![]() |
Pricing (USD) |
Quantity | ||||||||||||
|---|---|---|---|---|---|---|---|---|---|---|---|---|---|---|---|---|---|---|
![]() |
![]() TPS73733DCQR |
![]() Texas Instruments |
![]() Low Dropout (LDO) Regulators Cap-Free 1A LDO Reg |
![]() Data Sheet |
![]()
|
|
||||||||||||
![]() |
![]() TPS73733DCQRG4 |
![]() Texas Instruments |
![]() Low Dropout (LDO) Regulators Sgl Output LDO 1A Fixed 3.3V |
![]() Data Sheet |
![]() Negotiable |
|
||||||||||||
(China (Mainland))









