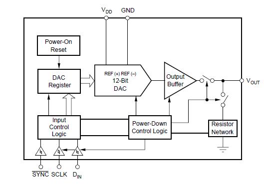
Product Summary
The DAC7512N is a low-power, single, 12-bit buffered voltage output Digital-to-Analog Converter (DAC). Its on-chip precision output amplifier allows rail-to-rail output swing to be achieved. The DAC7512N uses a versatile three-wire serial interface that operates at clock rates up to 30MHz and is compatible with standard SPI, QSPI, Microwire, and DSP interfaces. The applications of the DAC7512N include portable battery-powered instruments, digital gain and offset adjustment, programmable voltage and current sources.
Parametrics
DAC7512N absolute maximum ratings: (1)VDD to GND: -0.3V to +6V; (2)Digital Input Voltage to GND: -0.3V to +VDD + 0.3V; (3)VOUT to GND: -0.3V to +VDD + 0.3V; (4)Operating Temperature Range: -40℃ to +105℃; (5)Storage Temperature Range: -65℃ to +150℃; (6)Junction Temperature Range (TJ max): +150℃; (7)Power Dissipation: (TJ max-TA)/JA; (8)JA Thermal Impedance: 240℃/W; (9)Lead Temperature, Soldering: Vapor Phase (60s): +215℃, Infrared (15s): +220℃.
Features
DAC7512N features: (1)micropower operation: 135μA at 5V; (2)power-down: 200nA at 5V, 50nA at 3V; (3)power supply: +2.7V to +5.5V; (4)tested monotonic by design; (5)power-on reset to 0V; (6)three power-down functions; (7)low power serial interface with schmitt-triggered inputs; (8)on-chip output buffer amplifier, rail-to-rail operation; (9)SYNC interrupt facility; (10)SOT23-6 and MSOP-8 packages.
Diagrams

| Image | Part No | Mfg | Description | ![]() |
Pricing (USD) |
Quantity | ||||||||||||
|---|---|---|---|---|---|---|---|---|---|---|---|---|---|---|---|---|---|---|
![]() |
![]() DAC7512N/250 |
![]() Texas Instruments |
![]() DAC (D/A Converters) Lo-Pwr R-To-R Output 12-Bit Serial Input |
![]() Data Sheet |
![]()
|
|
||||||||||||
![]() |
![]() DAC7512N/250G4 |
![]() Texas Instruments |
![]() DAC (D/A Converters) Lo-Pwr R-To-R Output 12-Bit Serial Input |
![]() Data Sheet |
![]()
|
|
||||||||||||
![]() |
![]() DAC7512N/3K |
![]() Texas Instruments |
![]() DAC (D/A Converters) Lo-Pwr R-To-R Output 12-Bit Serial Input |
![]() Data Sheet |
![]()
|
|
||||||||||||
![]() |
![]() DAC7512N/3KG4 |
![]() Texas Instruments |
![]() DAC (D/A Converters) Lo-Pwr R-To-R Output 12-Bit Serial Input |
![]() Data Sheet |
![]()
|
|
||||||||||||
(China (Mainland))









