Product Summary
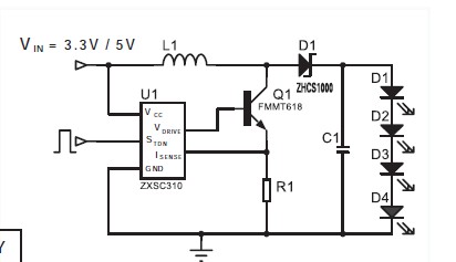
The ZXSC310E5TA is a single or multi cell LED driver designed for LCD backlighting applications. Its applications include LCD backlights: digital still camera, PDA, Mobile phone, LED flashlights and torches, white LED driving, multiple LED driving.
Parametrics
ZXSC310E5TA absolute maximum rating: (1)Supply voltage: -0.3 to 10V; (2)Maximum voltage other pins: -0.3 to VCC+0.3V; (3)Power dissipation: 450mW; (4)Operating temperature: -40 to 85℃; (5)Storage temperature: -55 to 150℃.
Features
ZXSC310E5TA features: (1)94% efficiency; (2)Minimum operating input voltage 0.8V; (3)Maximum operating input voltage 8V; (4)Standby current less than 5μA; (5)Programmable output current; (6)Series or parallel LED configuration; (7)Low saturation voltage switching transistor; (8)SOT23-5 package.
Diagrams

| Image | Part No | Mfg | Description | ![]() |
Pricing (USD) |
Quantity | ||||||||||||||
|---|---|---|---|---|---|---|---|---|---|---|---|---|---|---|---|---|---|---|---|---|
![]() |
![]() ZXSC310E5TA |
![]() Diodes Inc. |
![]() LED Lighting Drivers LED Drvr w/shutdown |
![]() Data Sheet |
![]()
|
|
||||||||||||||
| Image | Part No | Mfg | Description | ![]() |
Pricing (USD) |
Quantity | ||||||||||||||
![]() |
![]() ZXSC100 |
![]() Other |
![]() |
![]() Data Sheet |
![]() Negotiable |
|
||||||||||||||
![]() |
![]() ZXSC100-EVAL |
![]() |
![]() BOARD EVALUATION FOR ZXSC100 |
![]() Data Sheet |
![]() Negotiable |
|
||||||||||||||
![]() |
![]() ZXSC100N8TA |
![]() Diodes Inc. |
![]() Switching Converters, Regulators & Controllers Single Cell DC-DC |
![]() Data Sheet |
![]()
|
|
||||||||||||||
![]() |
![]() ZXSC100N8TC |
![]() Diodes Inc. / Zetex |
![]() Switching Converters, Regulators & Controllers Single Cell DC-DC |
![]() Data Sheet |
![]()
|
|
||||||||||||||
![]() |
![]() ZXSC100X8 |
![]() Other |
![]() |
![]() Data Sheet |
![]() Negotiable |
|
||||||||||||||
![]() |
![]() ZXSC100X8TA |
![]() Diodes Inc. |
![]() Switching Converters, Regulators & Controllers Single Cell DC-DC |
![]() Data Sheet |
![]()
|
|
||||||||||||||
(China (Mainland))










