Product Summary
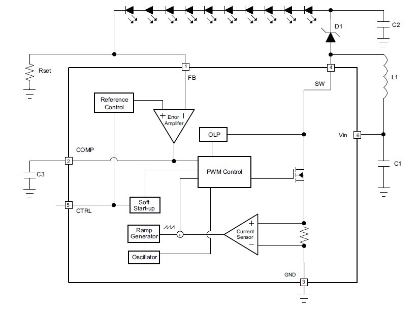
The TPS61160DRVT is a boost converter with a 40-V rated integrated switch FET. It drives up to 10 LEDs in series. The boost converter runs at 600kHz fixed switching frequency to reduce output ripple, improve conversion efficiency, and allows for the use of small external components. The device is available in a space-saving, 2mm × 2mm QFN package with thermal pad. The applications of the TPS61160DRVT include: (1)Cellular Phones; (2)Portable Media Players; (3)Ultra Mobile Devices; (4)GPS Receivers; (5)White LED Backlighting for Media Form Factor Display.
Parametrics
TPS61160DRVT absolute maximim ratings: (1)Vi Supply Voltages on VIN: -0.3 to 20 V; Voltages on CTRL: -0.3 to 20 V; Voltage on FB and COMP: -0.3 to 3 V; Voltage on SW: -0.3 to 40 V; (2)TJ Operating Junction Temperature Range: -40 to 150 ℃; (3)TSTG Storage Temperature Range: -65 to 150 ℃.
Features
TPS61160DRVT features: (1)2.7V to 18V Input Voltage Range; (2)26V Open LED Protection for 6 LEDs ; (3)200mV Reference Voltage With ±2% Accuracy; (4)Flexible Digital and PWM Brightness Control; (5)Built-in Soft Start; (6)Up to 90% Efficiency; (7)2mm × 2mm × 0.8mm 6-pin QFN Package With Thermal Pad.
Diagrams

| Image | Part No | Mfg | Description | ![]() |
Pricing (USD) |
Quantity | ||||||||||||
|---|---|---|---|---|---|---|---|---|---|---|---|---|---|---|---|---|---|---|
![]() |
![]() TPS61160DRVT |
![]() Texas Instruments |
![]() LED Lighting Drivers White LED Driver |
![]() Data Sheet |
![]()
|
|
||||||||||||
![]() |
![]() TPS61160DRVTG4 |
![]() Texas Instruments |
![]() LED Lighting Drivers White LED Drvr |
![]() Data Sheet |
![]()
|
|
||||||||||||
(China (Mainland))









