Product Summary
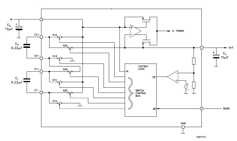
The ST619LBDR is a step-up charge pump DC-DC converter which delivers a regulated 5 V ±4 % output at 30 mA and over temperature. The input voltage range is 2 V to 3.6 V (two battery cells). The ST619LBDR requires only four external capacitor: two 0.22 μF flying capacitors, and 10 μF capacitors at the input and output.
Parametrics
ST619LBDR absolute maxing ratings: (1)VI DC input voltage: -0.3 to 5.5 V; (2)VO Output voltage: -0.3 to 5.5 V; (3)VSHDN Shutdown input voltage: -0.3 to (VI + 0.3) V; (4)IO Output current continuous: 120 mA; (5)TSTG Storage temperature range: -55 to +150 ℃; (6)TOP Operating junction temperature range: -40 to +85 ℃.
Features
ST619LBDR features: (1)Regulated 5 V ±4 % charge pump; (2)Output current guaranteed over temperature: 20 mA (VI ≥ 2 V), 30 mA (VI ≥ 3 V); (3)No inductors; very low EMI noise; (4)Uses small, inexpensive capacitors; (5)Logic controlled 1μA max shut-down supply current; (6)Shut down disconnects load from input; (7)Available in SO-8 and DIP-8 packages.
Diagrams

| Image | Part No | Mfg | Description | ![]() |
Pricing (USD) |
Quantity | ||||||||||||
|---|---|---|---|---|---|---|---|---|---|---|---|---|---|---|---|---|---|---|
![]() |
![]() ST619LBDR |
![]() STMicroelectronics |
![]() Switching Converters, Regulators & Controllers Step-Up Charge Pump |
![]() Data Sheet |
![]()
|
|
||||||||||||
| Image | Part No | Mfg | Description | ![]() |
Pricing (USD) |
Quantity | ||||||||||||
![]() |
![]() ST6114T |
![]() Pulse |
![]() Power Transformers 10/100-TX XFMR'S/CHO KES |
![]() Data Sheet |
![]() Negotiable |
|
||||||||||||
![]() |
![]() ST6114T-R |
![]() Pulse |
![]() Power Transformers 10/100-TX XFMR'S/CHO KES |
![]() Data Sheet |
![]() Negotiable |
|
||||||||||||
![]() |
![]() ST6118T |
![]() Pulse |
![]() Power Transformers 10/100BASE-TX XFMR CMC |
![]() Data Sheet |
![]() Negotiable |
|
||||||||||||
![]() |
![]() ST6118T-R |
![]() Pulse |
![]() Power Transformers 10/100BASE-TX XFMR CMC |
![]() Data Sheet |
![]() Negotiable |
|
||||||||||||
![]() |
![]() ST6122T |
![]() Pulse |
![]() Transformers Audio & Signal 10/100BASE-TX XFMR CMC |
![]() Data Sheet |
![]() Negotiable |
|
||||||||||||
![]() |
![]() ST6122T-R |
![]() Pulse |
![]() Power Transformers 10/100BASE-TX XFMR CMC |
![]() Data Sheet |
![]() Negotiable |
|
||||||||||||
(China (Mainland))










