Product Summary
The LT1930ES5 is a step-up DC/DC converter. Its applications include TFT-LCD bias supply, digital cameras, cordless phones, battery backup, medical diagnostic equipment, local 5V or 12V supply, external modems, PC cards, xDSL power supply.
Parametrics
LT1930ES5 absolute maximum ratings: (1)VIN voltage: 16V; (2)SW voltage: -0.4V to 36V; (3)FB voltage: 2.5V; (4)Current into FB pin:±1mA; (5)SHDN voltage: 10V; (6)Maximum junction temperature: 125℃; (7)Operating temperature range: -40 to 85℃; (8)Storage temperature range: -65 to 150℃; (9)Lead temperature: 300℃.
Features
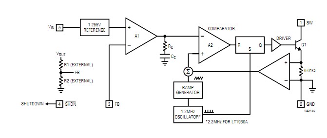
LT1930ES5 features: (1)1.2MHz switching frequency; (2)2.2MHz switching frequency; (3)Low VCESAT switch: 400mV at 1A; (4)High output voltage: up to 34V; (5)5V at 480mA from 3.3V input; (6)12V at 250mA from 5V input; (7)Wide input range: 2.6V to 16V; (8)Uses small surface mount components; (9)Low shutdown current: <1μA; (10)Low profile ThinSOT package; (11)Pin-for-pin compatible with the LT1613.
Diagrams

| Image | Part No | Mfg | Description | ![]() |
Pricing (USD) |
Quantity | ||||||||||
|---|---|---|---|---|---|---|---|---|---|---|---|---|---|---|---|---|
![]() |
![]() LT1930ES5#TR |
![]() |
![]() IC REG BOOST ADJ 1A TSOT23-5 |
![]() Data Sheet |
![]()
|
|
||||||||||
![]() |
![]() LT1930ES5#TRM |
![]() |
![]() IC REG BOOST ADJ 1A TSOT23-5 |
![]() Data Sheet |
![]()
|
|
||||||||||
![]() |
![]() LT1930ES5#TRMPBF |
![]() |
![]() IC REG BOOST ADJ 1A TSOT23-5 |
![]() Data Sheet |
![]()
|
|
||||||||||
![]() |
![]() LT1930ES5#TRPBF |
![]() |
![]() IC REG BOOST ADJ 1A TSOT23-5 |
![]() Data Sheet |
![]()
|
|
||||||||||
(China (Mainland))









