Product Summary
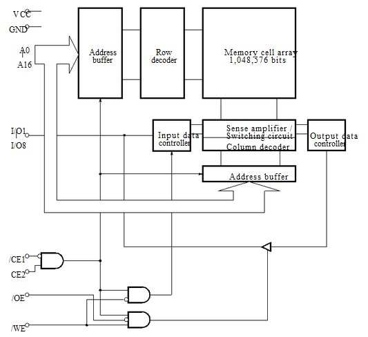
The D431000AGW-70LL is a high speed, low power, and 1048576 bits CMOS static RAM.
Parametrics
D431000AGW-70LL absolute maximum ratings: (1)Supply voltage, VCC: -0.5 to +7.0V; (2)Input/Output voltage, VT: -0.5 to VCC+0.5V; (3)Operating ambient temperature, TA: 0 to 70℃; (4)Storage temperature, Tstg: -55 to +125℃.
Features
D431000AGW-70LL features: (1)131072 words by 8bits organization; (2)Fast access time: 70, 85, 100, 120, 150 ns; (3)Low voltage operation; (4)Operating ambient temperature: TA=0 to 70℃; (5)Low VCC data retention: 2.0V; (6)Output enable input for easy application; (7)Two chip enable input: /CE1, CE2.
Diagrams

![]() |
![]() D431K20X5FL6TX5RX1 |
![]() |
![]() CAP CER 430PF 500V 10% RADIAL |
![]() Data Sheet |
![]()
|
|
||||||
![]() |
![]() D431K20X5FL6UX5RX1 |
![]() |
![]() CAP CER 430PF 500V 10% RADIAL |
![]() Data Sheet |
![]()
|
|
||||||
(China (Mainland))








