Product Summary
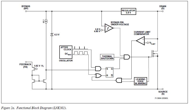
The LNK302DN is a Lowest Component Count, Energy-Efficient Off-Line Switcher IC. The LNK302DN is specifically designed to replace all linear and capacitor-fed (cap dropper) non-isolated power supplies in the under 360 mA output current range at equal system cost while offering much higher performance and energy efficiency. The LNK302DN integrates a 700 V power MOSFET, oscillator, simple On/Off control scheme, a high voltage switched current source, frequency jittering, cycle-by-cycle current limit and thermal shutdown circuitry onto a monolithic IC. A local supply provided by the LNK302DN allows use of a non-safety graded optocoupler acting as a level shifter to further enhance line and load regulation performance in buck and buck-boost converters, if required.
Parametrics
LNK302DN absolute maximum ratings: (1)DRAIN Voltage: -0.3 V to 700 V; (2)Peak DRAIN Current: 200 mA; (3)FEEDBACK Voltage: -0.3 V to 9 V; (4)FEEDBACK Current: 100 mA; (5)BYPASS Voltage: -0.3 V to 9 V; (6)Storage Temperature: -65 to 150℃; (7)Operating Junction Temperature: -40 to 150℃; (8)Lead Temperature: 260℃.
Features
LNK302DN features: (1)Fully integrated auto-restart for short-circuit and open loop fault protection saves external component costs; (2)uses a simplifi ed controller without auto-restart for very low system cost; (3)66 kHz operation with accurate current limit allows low cost off-the-shelf 1 mH inductor for up to 120 mA output current; (4)Tight tolerances and negligible temperature variation; (5)High breakdown voltage of 700 V provides excellent input surge withstand; (6)Frequency jittering dramatically reduces EMI (~10 dB); (7)minimizes EMI fi lter cost; (8)High thermal shutdown temperature (+135℃ minimum).
Diagrams

| Image | Part No | Mfg | Description | ![]() |
Pricing (USD) |
Quantity | ||||||||||||
|---|---|---|---|---|---|---|---|---|---|---|---|---|---|---|---|---|---|---|
![]() |
![]() LNK302DN |
![]() Power Integrations |
![]() AC/DC Switching Converters 63 mA (MDCM) 80 mA (CCM) |
![]() Data Sheet |
![]()
|
|
||||||||||||
![]() |
![]() LNK302DN-TL |
![]() Power Integrations |
![]() AC/DC Switching Converters 63 mA (MDCM) 80 mA (CCM) |
![]() Data Sheet |
![]()
|
|
||||||||||||
(China (Mainland))









