Product Summary
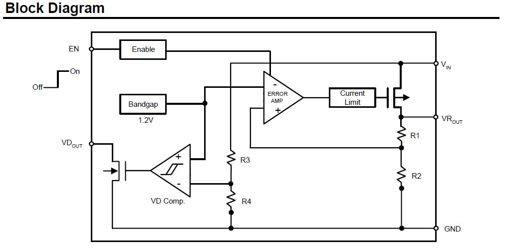
The AP7217-33SG low-dropout linear regulator operates from a 3.3V to 5.5V supply and delivers a guaranteed 500mA (min) continuous load current. The high-accuracy output voltage of AP7217-33SG is preset to an internally trimmed voltage. An active-low open-drain reset output remains asserted for at least 20ms (TYP) after output voltage reaches VDF. The space-saving SOP-8L package is suitable for "pocket" and hand-held applications. The applications of the AP7217-33SG include HD/BlueRay DVD & MP3/4 Players, Mobile Handsets and Smartphones, Digital Still Camera, Hand-Held Computers.
Parametrics
AP7217-33SG absolute maximum ratings: (1)Human Body Model ESD Protection: 2 KV; (2)MM Machine Model ESD Protection: 450 V; (3)Input Voltage: +6 V; (4)Output Current: PD/ (VIN-VO) mA; (5)Output Voltage: GND - 0.3 ~ VIN+ 0.3 V; (6)Operating Junction Temperature Range: -40 to +125 ℃; (7)Maximum Junction Temperature: 150 ℃; (8)Internal Power Dissipation: 1.2 W.
Features
AP7217-33SG features: (1)Very Low Dropout Voltage; (2)Low Current Consumption: Typ. 50μA; (3)Output Voltage: 3.3V; (4)Guaranteed 500mA (min) Output; (5)Input Range up to 5.5V; (6)Current Limiting; (7)Stable with either electrolytic capacitor or low-ESR MLCC (multi-layer ceramic capacitor) Low Temperature Coefficient; (8)SOP-8L: Available in "Green" Molding Compound (no Br, Sb); (9)Lead Free Finish / RoHS Compliant.
Diagrams

| Image | Part No | Mfg | Description | ![]() |
Pricing (USD) |
Quantity | ||||||||||||
|---|---|---|---|---|---|---|---|---|---|---|---|---|---|---|---|---|---|---|
![]() |
![]() AP7217-33SG-13 |
![]() Diodes Inc. |
![]() Low Dropout (LDO) Regulators LDO CMOS 0.7A 6.0V |
![]() Data Sheet |
![]()
|
|
||||||||||||
| Image | Part No | Mfg | Description | ![]() |
Pricing (USD) |
Quantity | ||||||||||||
![]() |
![]() AP7201-1010FMG-7 |
![]() Diodes Inc. |
![]() Low Dropout (LDO) Regulators LDO DUAL 1.9V-6.0V 150MA |
![]() Data Sheet |
![]()
|
|
||||||||||||
![]() |
![]() AP7201-1011FMG-7 |
![]() |
![]() IC REG LDO 1V/1.1V .15A 6-DFN |
![]() Data Sheet |
![]() Negotiable |
|
||||||||||||
![]() |
![]() AP7201-1012FMG-7 |
![]() Diodes Inc. |
![]() Low Dropout (LDO) Regulators LDO DUAL 1.9V-6.0V 150MA |
![]() Data Sheet |
![]()
|
|
||||||||||||
![]() |
![]() AP7201-1230FMG-7 |
![]() Diodes Inc. |
![]() Low Dropout (LDO) Regulators LDO DUAL 1.9V-6.0V 150MA |
![]() Data Sheet |
![]()
|
|
||||||||||||
![]() |
![]() AP7201-1233FMG-7 |
![]() Diodes Inc. |
![]() Low Dropout (LDO) Regulators LDO DUAL 1.9V-6.0V 150MA |
![]() Data Sheet |
![]()
|
|
||||||||||||
![]() |
![]() AP7201-1818FMG-7 |
![]() Diodes Inc. |
![]() Low Dropout (LDO) Regulators LDO DUAL 1.9V-6.0V 150MA |
![]() Data Sheet |
![]()
|
|
||||||||||||
(China (Mainland))










