Product Summary
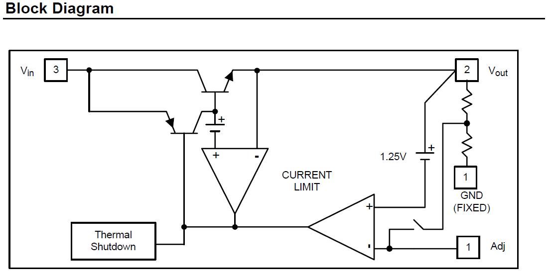
The AP1117D18G-13-89 is a low dropout positive adjustable or fixed-mode regulator with 1A output current capability. The product is voltage specifically designed to provide well-regulated supply for low IC applications such as high-speed bus termination and low current 3.3V logic supply. The AP1117D18G-13-89 is also well suited for other applications such as VGA cards. AP1117D18G-13-89 is guaranteed to have lower than 1.4V dropout at full load current making it ideal to provide well-regulated outputs of 1.25 to 5.0 with 6.4V to 18V input supply. AP1117D18G-13-89 is available in both commercial and industrial temperature grade. The applications of the AP1117D18G-13-89 include PC Peripheral, Communication.
Parametrics
AP1117D18G-13-89 absolute maximum ratings: (1)DC Supply Voltage: -0.3 to 18 V; (2)Operating Junction Temperature Range (Commercial Grade): 0 to +125 ℃; (3)Maximum Junction Temperature: 150℃; (4)Power Dissipation: Internally limited by maximum junction temperature of 150 ℃; (5)Storage Temperature: -65 to +150 ℃.
Features
AP1117D18G-13-89 features: (1)1.4V Maximum Dropout at Full Load Current; (2)Fast Transient Response; (3)Output Current Limiting; (4)Built-in Thermal Shutdown; (5)Good Noise Rejection; (6)3-Terminal Adjustable or Fixed 1.5V, 1.8V, 2.5V, 3.3V, 5.0V; (7)SOT223-3L, TO252-3L, SOT89-3L, TO263-3L and TO220-3L Packages; (8)SOT223-3L and TO252-3L: Available in "Green" Molding Compound (No Br, Sb); (9)Lead Free Finish/RoHS Compliant.
Diagrams

![]() |
![]() AP1115 |
![]() Other |
![]() |
![]() Data Sheet |
![]() Negotiable |
|
||||||||||||
![]() |
![]() AP1115A |
![]() Other |
![]() |
![]() Data Sheet |
![]() Negotiable |
|
||||||||||||
![]() |
![]() AP1115AY15G-13 |
![]() Diodes Inc. |
![]() Low Dropout (LDO) Regulators LDO 15V 0.6A |
![]() Data Sheet |
![]()
|
|
||||||||||||
![]() |
![]() AP1115AY18G-13 |
![]() Diodes Inc. |
![]() Low Dropout (LDO) Regulators LDO 15V 0.6A |
![]() Data Sheet |
![]()
|
|
||||||||||||
![]() |
![]() AP1115AY18L-13 |
![]() Diodes Inc. |
![]() Low Dropout (LDO) Regulators LDO 0.6A 1.8V |
![]() Data Sheet |
![]() Negotiable |
|
||||||||||||
![]() |
![]() AP1115AY28L-13 |
![]() Diodes Inc. |
![]() Low Dropout (LDO) Regulators LDO BI 0.6A 1.3V 12V 1.25V 2.8V FIX |
![]() Data Sheet |
![]()
|
|
||||||||||||
(China (Mainland))










