Product Summary
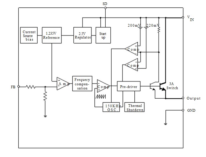
The AP1506-50K5L-13 is a 150kHz, 3A PWM Buck DC/DC converter. Its applications include simple high-efficiency step-down regulator, on-card swtiching regulators, positive to negative converter.
Parametrics
AP1506-50K5L-13 absolute maximum ratings: (1)VCC, supply voltage: +24V; (2)VSD, ON/OFF pin input voltage: -0.3 to +18V; (3)VFB, Feedback pin voltage: -0.3 to +18V; (4)VOUT, output voltage to ground: -1V; (5)TST, storage temperature: -65 to +150℃; (6)TOP, Operating temperature: -40 to +125℃; (7)VOP, Operating voltage: +4.5 to +22V.
Features
AP1506-50K5L-13 features: (1)Output voltage: 3.3V, 5V, 12V and adjustable output version; (2)Adjustable version output voltage range: 1.23V to 18V ±4%; (3)150KHz ±15% fixed switching frequency; (4)Voltage mode non-synchronous PWM control; (5)Thermal-shutdown and current-limit protection; (6)ON/OFF shutdown control input; (7)Operating voltage can be up to 22V; (8)Output load current: 3A; (9)Low power standby mode; (10)Built-in switching transistor on chip; (11)Lead free finish/RoHS compliant.
Diagrams

| Image | Part No | Mfg | Description | ![]() |
Pricing (USD) |
Quantity | ||||||||||||
|---|---|---|---|---|---|---|---|---|---|---|---|---|---|---|---|---|---|---|
![]() |
![]() AP1506-50K5L-13 |
![]() Diodes Inc. |
![]() Switching Converters, Regulators & Controllers SW REG CNV BUCK ASYN 150K 4.5V-22V 5.0V |
![]() Data Sheet |
![]()
|
|
||||||||||||
| Image | Part No | Mfg | Description | ![]() |
Pricing (USD) |
Quantity | ||||||||||||
![]() |
![]() AP1501 |
![]() Other |
![]() |
![]() Data Sheet |
![]() Negotiable |
|
||||||||||||
![]() |
![]() AP1501-12K5A |
![]() Diodes Inc. |
![]() DC/DC Switching Converters 12.0V 3.0A |
![]() Data Sheet |
![]() Negotiable |
|
||||||||||||
![]() |
![]() AP1501-12K5G-13 |
![]() Diodes Inc. |
![]() DC/DC Switching Converters BUCK CONV PWM 150KHz 3A 4.5-40V 1.23V |
![]() Data Sheet |
![]()
|
|
||||||||||||
![]() |
![]() AP1501-12K5G-U |
![]() Diodes Inc. |
![]() DC/DC Switching Converters 3A DC/DC CONV 150Khz 400V ESD +45 Vcc |
![]() Data Sheet |
![]()
|
|
||||||||||||
![]() |
![]() AP1501-12K5L-13 |
![]() Diodes Inc. |
![]() DC/DC Switching Converters SW REG CNV BUCK ASYN 150K 1.4-40V 12V |
![]() Data Sheet |
![]() Negotiable |
|
||||||||||||
![]() |
![]() AP1501-12K5LA |
![]() Diodes Inc. |
![]() DC/DC Switching Converters 12.0V 3.0A |
![]() Data Sheet |
![]() Negotiable |
|
||||||||||||
(China (Mainland))










